FYS型號意義
例如:50FYS-25
50代表吸入口直徑(mm)
FY代表立式液下泵代號
S代表(biǎo)氟塑料代號
25代表揚程(chéng)(m)
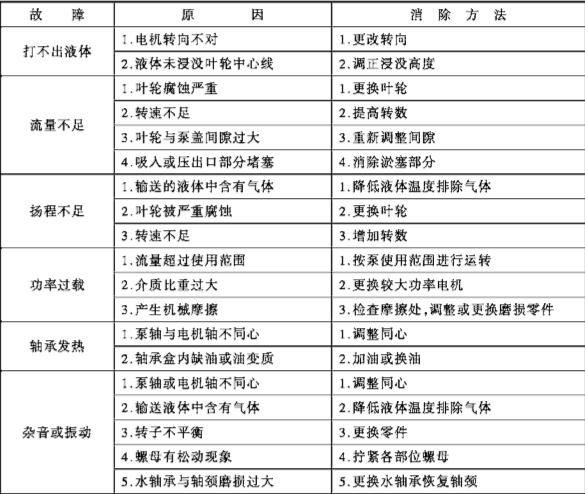
FYS氟塑料耐腐蝕液下泵可能發生的故障及消除方法

FYS氟塑料液下泵性能參數表
| 型號 | 轉數(r/min) | 流量(m3/h) | 揚程(m) | 電機功率(KW) | 出(chū)口口(kǒu)徑(mm) |
| 25FYS-6 | 2900 | 1.2 | 7 | 0.37~0.55 | 20 |
| 1.5 | 6 | ||||
| 2.5 | 5 | ||||
| 25FYS-16 | 2900 | 1.5 | 17.5 | 0.55~0.75 | 20 |
| 2.5 | 16 | ||||
| 3.5 | 14.5 | ||||
| 32FYS-20 | 2900 | 3.5 | 22 | 1.1~1.5 | 25 |
| 5.5 | 20 | ||||
| 7.5 | 16 | ||||
| 40FYS-20 | 2900 | 5 | 22 | 1.5~2.2 | 32 |
| 7.5 | 20 | ||||
| 10 | 16 | ||||
| 1450 | 2.5 | 5.5 | 0.37~0.55 | ||
| 3.75 | 5 | ||||
| 5 | 4 | ||||
| 50FYS-25 | 2900 | 12 | 28 | 3~4 | 40 |
| 17 | 25 | ||||
| 25 | 16 | ||||
| 1450 | 6 | 7 | 0.75~1.1 | ||
| 8.5 | 5 | ||||
| 12.5 | 4 | ||||
| 50FYS-50 | 2900 | 7.5 | 52 | 5.5~7.5 | 32 |
| 12.5 | 50 | ||||
| 15 | 48 | ||||
| 1450 | 3.75 | 13 | 1.1~1.5 | ||
| 6.3 | 12.5 | ||||
| 7.5 | 12 | ||||
| 65FYS-20 | 2900 | 15 | 21.5 | 4~5.5 | 50 |
| 25 | 20 | ||||
| 30 | 18.5 | ||||
| 1450 | 7.5 | 5.3 | 1.1~1.5 | ||
| 12.5 | 5 | ||||
| 15 | 4.5 | ||||
| 65FYS-32 | 2900 | 15 | 34 | 5.5~7.5 | 50 |
| 25 | 32 | ||||
| 30 | 30 | ||||
| 1450 | 7.5 | 8.5 | 1.5~2.2 | ||
| 12.5 | 8 | ||||
| 15 | 7.5 | ||||
| 65FYS-50 | 2900 | 15 | 53 | 7.5~11 | 40 |
| 25 | 50 | ||||
| 30 | 47.5 | ||||
| 1450 | 7.5 | 13 | 2.2~3 | ||
| 12.5 | 12.5 | ||||
| 15 | 11.5 | ||||
| 80FYS-20 | 2900 | 30 | 23 | 5.5~7.5 | 65 |
| 50 | 20 | ||||
| 60 | 17 | ||||
| 1450 | 15 | 6 | 1.1~1.5 | ||
| 25 | 5 | ||||
| 30 | 4 | ||||
| 80FYS-32 | 2900 | 30 | 36 | 7.5~11 | 65 |
| 50 | 32 | ||||
| 60 | 28 | ||||
| 1450 | 15 | 9 | 1.5~2.2 | ||
| 25 | 8 | ||||
| 30 | 7 | ||||
| 80FYS-50 | 2900 | 30 | 55 | 15~18.5 | 50 |
| 50 | 50 | ||||
| 60 | 45 | ||||
| 1450 | 15 | 13.5 | 3~4 | ||
| 25 | 12.5 | ||||
| 30 | 11 | ||||
| 100FYS-20 | 2900 | 60 | 24 | 11~15 | 80 |
| 100 | 20 | ||||
| 120 | 16 | ||||
| 1450 | 30 | 6 | 2.2~3 | ||
| 50 | 5 | ||||
| 60 | 4 | ||||
| 100FYS-32 | 2900 | 60 | 36 | 15~18.5 | 80 |
| 100 | 32 | ||||
| 120 | 28 | ||||
| 1450 | 30 | 9 | 3~4 | ||
| 50 | 8 | ||||
| 60 | 7 | ||||
| 100FYS-50 | 2900 | 60 | 56 | 18.5~22 | 65 |
| 100 | 50 | ||||
| 120 | 44 | ||||
| 1450 | 30 | 14 | 5.5~7.5 | ||
| 50 | 12.5 | ||||
| 60 | 11 | ||||
| 125FYS-50 | 2900 | 120 | 61 | 37~45 | 100 |
| 200 | 50 | ||||
| 240 | 41 | ||||
| 1450 | 60 | 15 | 7.5~11 | ||
| 100 | 12.5 | ||||
| 120 | 10 | ||||
| 150FYS-20 | 1450 | 120 | 24.5 | 18.5~22 | 125 |
| 200 | 20 | ||||
| 240 | 15 | ||||
| 200FYS-20 | 1450 | 240 | 23 | 37 | 150 |
| 400 | 20 | ||||
| 460 | 18 |


